【au/ドコモも】3大キャリアのスマホ返却プログラムで返却時22,000円
📱3大キャリアのスマホ返却プログラムで返却時に22,000円かかるようになるそうで…それなりの節目感があったのでメモ程度ですが記事に。
目次
NTTドコモ
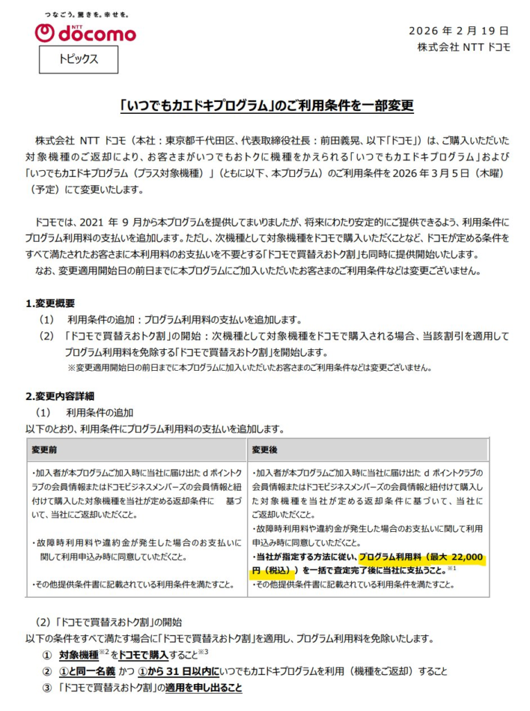
✅NTTドコモ 最大22,000円👈New
いつでもカエドキプログラム プログラム利用料(免除条件あり)

au
✅au 最大22,000円👈New
スマホトクするプログラム+ 特典利用料(全額割引条件あり)

あわせて読みたい
スマホトクするプログラム+ | スマートフォン・携帯電話 | au
auの対象機種がお求めやすく!月々の機種代金を抑えられる、おトクな「スマホトクするプログラム+」をご紹介します。
ソフトバンク
✅ソフトバンク 22,000円(従来から)
新トクするサポート+ 特典利用料

(参考)楽天モバイル 3,300円
✅楽天モバイル 3,300円(従来から)
楽天モバイル買い替え超トクプログラム 事務手数料

あわせて読みたい
楽天モバイル買い替え超トクプログラムでの返却はいつからできますか? | お客様サポート | 楽天モバイル
本プログラムの利用開始から24カ月経過後、25カ月目〜47カ月目までの期間に、プログラムの解約(製品を返却)ができます。利用開始から25カ月…
感想
スマホを格安で購入しづらくなりますが、まぁ仕方ないのかなぁと。
ドコモの決算では端末購入プログラム関連で損失が大きかったようですし(事業の前提がおかしいのかもしれませんが)。
各キャリアで今後は長期利用者というかリピーターを優遇する施策になると思います。
我が家では、昨年のirumoの新規受付終了前に2年返却のiPhoneを購入し、それは安かったので良いのですが、次の買い替えは来年。またその時に考えますがどうしようかなぁと。
あわせて読みたい


【irumo最後のMNP端末割引】iPhone 16 128GBが 44,000円引き
6/4で新規受付を終了するirumoですが、その公式Webサイトで他社からの回線乗り換えで iPhone 16 128GBが 44,000円引きになるキャンペーンが開催中です。たぶんirumo最後…
現在はこんな感じで、夫婦合わせて600円/月以内でスマホ回線を維持できる構成です。
あわせて読みたい


【スマホ回線を安く】サブ回線に楽天モバイル採用のデュアルSIM構成
夫婦のスマホ回線をデュアルSIM構成にしてみた様子をまとめておきます。 サブ回線として株主優待で利用できる楽天モバイル回線を利用していますが、楽天モバイルは常設…
まとめ
3大キャリアのスマホ返却プログラムで返却時に22,000円かかるようになる件についてでした。
楽天モバイルは相対的に安いですね。スマホ回線が楽天モバイル1本という構成は個人的にはちょっと怖いのでデュアルSIM構成くらいが良いと思いますが。
あわせて読みたい


【2026年】楽天モバイル各キャンペーンの選び方(三木谷/紹介/iPhone購入等)
楽天モバイルの各キャンペーンの違いや選び方をまとめておきます。 AI音声で解説 この記事をポッドキャスト風のAI音声で聞き流しNotebookLM 更新履歴 [2025年10月26日…







